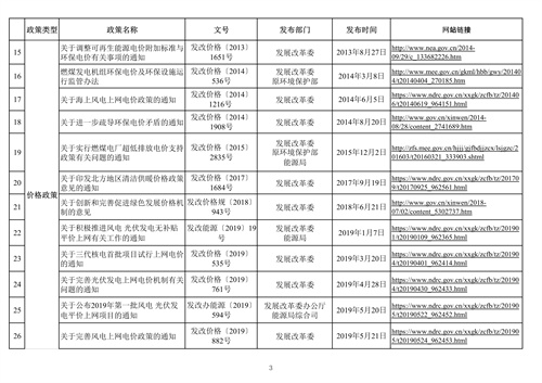
近日,枣庄市生态环境局发布了《十八大以来企业生态环境治理激励性政策文件清单》,该清单汇总了自十八大以来122项激励企业开展生态环境防治的政策,其中包含财政政策、价格政策、税费政策、绿色金融政策、生态补偿政策、绿色供应链、综合类政策、基础目录等八大类。具体有:关于印发城市黑臭水体治理攻坚战实 施方案的通知、关于垃圾填埋沼气发电列入《环境保护节能节水项目 企业所得税优惠目录(试行)》的通知、关于印发水泥制造等七个行业建设项 目环境影响评价文件审批原则的通知、关于从事污染防治的第三方企业所得 税政策问题的公告、关于《进一步加快推进中西部地区城 镇污水垃圾处理有关工作》的通知、关于印发《全国碳排放权交易市场建设方案(发电行业)》的通知等。详情如下:
















来源:北极星大气网





